彰化縣大興國小全球資訊網
首頁
(current)
公告系統
檔案庫
學校介紹
校長:梁瑞祺
學校校史
位置地圖
社團介紹
親師交流園地
教師專區
公差假附件
臉書集錦
大興國小
大興國小志工團
大興國小足球隊
宣導網站
疾病管制署
全民國防教育全球資訊網
彰化縣全民國防教育網
全民資安素養自我評量
身心障礙者權利公約
心快活心理健康學習平台
網路媒體不當自殺內容申訴平臺
登入
首頁
公告列表
公告內容
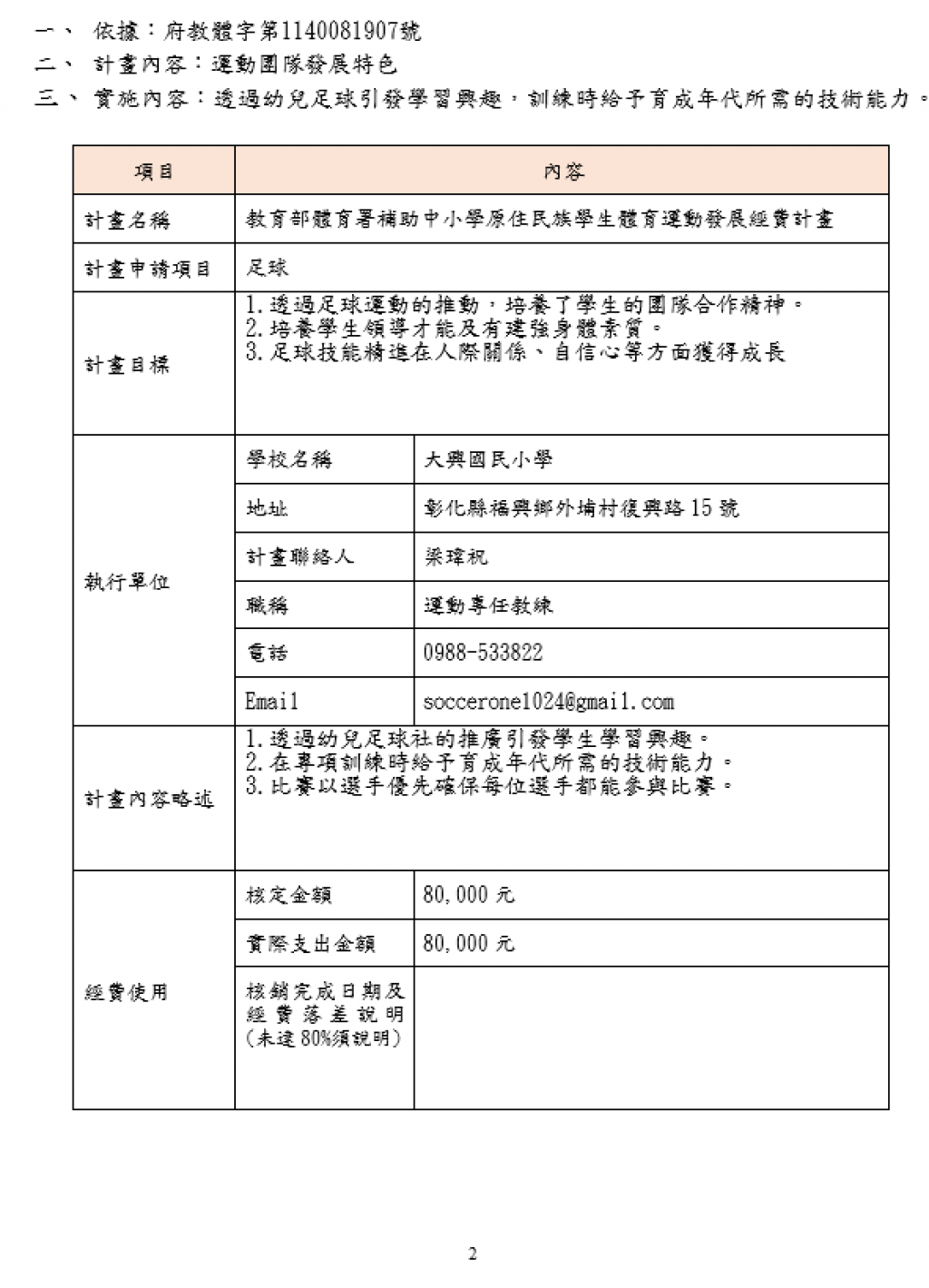
114 年 「教育部體育署補助中小學原住民族學生體育運動發展經費計畫」 執行成果報告書
上一則公告
下一則公告
一般公告
/ 張貼者
學務主任
張貼日期: 2026-03-04 09:50:23 點閱:
88
114 年
「
教育部體育署補助中小學原住民族學生體育運動發展經費計畫
」
執行成果報告書
相關照片
附件下載
原住民計畫成果報告公告-大興國小.pdf
近月內熱門公告
2026-04-17
78
「彰化縣彰北國民運動中心」115年夏令營運動休閒課程
2026-04-17
72
轉知本縣大村鄉村上國民小學辦理「太空科技親子體驗營」活動
2026-04-17
70
交通管制宣導:115年大甲媽祖遶境進香活動來、返程 通過埔心鄉各...
2026-04-17
66
彰化縣115年1月道路交通事故統計宣導
2026-04-17
61
本縣「2026城鎮韌性(全民防衛動員)演習」
2026-04-17
57
轉知財團法人董氏基金會辦理之「Pause & Think」停止網路霸凌海...
2026-04-23
47
(轉知)彰化縣特色遊學中心暑假精選課程
2026-04-28
46
「2026全國綠建築繪畫徵圖比賽」
2026-04-23
44
「三百風華・藝繪孔子廟」彰化孔子廟建廟300周年慶賀活動寫生徵...
2026-04-30
44
為推廣再生能源,財團法人工業技術研究院擬舉辦「綠色能源 我的...
2026-04-30
44
【小公視】「灌溉時間樹」線上親子活動,陪伴灌溉就有機會抽Swit...
2026-04-30
42
『食力』傳媒調查全台教師、營養師對於執業縣市之食農教育推廣現...
2026-04-27
39
115年房屋稅開徵
2026-05-04
38
115年虎山巖金針花季活動」交通疏導管制措施事 項
2026-05-04
37
2026彰化詩歌節~小文青詩詩入畫比賽
2026-05-08
36
彰化縣福興鄉大興國民小學115年 廚工甄選簡章-第二次
2026-05-06
34
「第18屆神腦原鄉踏查影像紀錄獎」活動報名自2026年6月1日至8月3...
2026-05-06
34
2026第四十四屆大墩陽光夏令營,暑假7月6日~8月28日舉辦
2026-05-08
30
轉知財團法人宏達文教基金會所屬品格英語學院辦理「品格實踐家庭...
2026-05-13
13
縣府辦理「2026鹿港慶端陽系列活動-國際龍舟錦標賽」親子體驗活...
置頂至哪一天?
×